CTD Profiles (Kbay OSU 2007)#

  • ctd_profiles_kbay_osu_2007

See the full dataset page for more information: CTD Profiles (Kbay OSU 2007)

1#

Sea Temperature [C]#

../../../../_images/ctd_profiles_kbay_osu_2007_1_temp.png ../../../../_images/ctd_profiles_kbay_osu_2007_1_temp1.png

Salinity#

../../../../_images/ctd_profiles_kbay_osu_2007_1_salt.png ../../../../_images/ctd_profiles_kbay_osu_2007_1_salt1.png

10#

Sea Temperature [C]#

../../../../_images/ctd_profiles_kbay_osu_2007_10_temp.png ../../../../_images/ctd_profiles_kbay_osu_2007_10_temp1.png

Salinity#

../../../../_images/ctd_profiles_kbay_osu_2007_10_salt.png ../../../../_images/ctd_profiles_kbay_osu_2007_10_salt1.png

11#

Sea Temperature [C]#

../../../../_images/ctd_profiles_kbay_osu_2007_11_temp.png ../../../../_images/ctd_profiles_kbay_osu_2007_11_temp1.png

Salinity#

../../../../_images/ctd_profiles_kbay_osu_2007_11_salt.png ../../../../_images/ctd_profiles_kbay_osu_2007_11_salt1.png

12#

Sea Temperature [C]#

../../../../_images/ctd_profiles_kbay_osu_2007_12_temp.png ../../../../_images/ctd_profiles_kbay_osu_2007_12_temp1.png

Salinity#

../../../../_images/ctd_profiles_kbay_osu_2007_12_salt.png ../../../../_images/ctd_profiles_kbay_osu_2007_12_salt1.png

13#

Sea Temperature [C]#

../../../../_images/ctd_profiles_kbay_osu_2007_13_temp.png ../../../../_images/ctd_profiles_kbay_osu_2007_13_temp1.png

Salinity#

../../../../_images/ctd_profiles_kbay_osu_2007_13_salt.png ../../../../_images/ctd_profiles_kbay_osu_2007_13_salt1.png

14#

Sea Temperature [C]#

../../../../_images/ctd_profiles_kbay_osu_2007_14_temp.png ../../../../_images/ctd_profiles_kbay_osu_2007_14_temp1.png

Salinity#

../../../../_images/ctd_profiles_kbay_osu_2007_14_salt.png ../../../../_images/ctd_profiles_kbay_osu_2007_14_salt1.png

15#

Sea Temperature [C]#

../../../../_images/ctd_profiles_kbay_osu_2007_15_temp.png ../../../../_images/ctd_profiles_kbay_osu_2007_15_temp1.png

Salinity#

../../../../_images/ctd_profiles_kbay_osu_2007_15_salt.png ../../../../_images/ctd_profiles_kbay_osu_2007_15_salt1.png

16#

Sea Temperature [C]#

../../../../_images/ctd_profiles_kbay_osu_2007_16_temp.png ../../../../_images/ctd_profiles_kbay_osu_2007_16_temp1.png

Salinity#

../../../../_images/ctd_profiles_kbay_osu_2007_16_salt.png ../../../../_images/ctd_profiles_kbay_osu_2007_16_salt1.png

17#

Sea Temperature [C]#

../../../../_images/ctd_profiles_kbay_osu_2007_17_temp.png ../../../../_images/ctd_profiles_kbay_osu_2007_17_temp1.png

Salinity#

../../../../_images/ctd_profiles_kbay_osu_2007_17_salt.png ../../../../_images/ctd_profiles_kbay_osu_2007_17_salt1.png

18#

Sea Temperature [C]#

../../../../_images/ctd_profiles_kbay_osu_2007_18_temp.png ../../../../_images/ctd_profiles_kbay_osu_2007_18_temp1.png

Salinity#

../../../../_images/ctd_profiles_kbay_osu_2007_18_salt.png ../../../../_images/ctd_profiles_kbay_osu_2007_18_salt1.png

19#

Sea Temperature [C]#

../../../../_images/ctd_profiles_kbay_osu_2007_19_temp.png ../../../../_images/ctd_profiles_kbay_osu_2007_19_temp1.png

Salinity#

../../../../_images/ctd_profiles_kbay_osu_2007_19_salt.png ../../../../_images/ctd_profiles_kbay_osu_2007_19_salt1.png

2#

Sea Temperature [C]#

../../../../_images/ctd_profiles_kbay_osu_2007_2_temp.png ../../../../_images/ctd_profiles_kbay_osu_2007_2_temp1.png

Salinity#

../../../../_images/ctd_profiles_kbay_osu_2007_2_salt.png ../../../../_images/ctd_profiles_kbay_osu_2007_2_salt1.png

20#

Sea Temperature [C]#

../../../../_images/ctd_profiles_kbay_osu_2007_20_temp.png ../../../../_images/ctd_profiles_kbay_osu_2007_20_temp1.png

Salinity#

../../../../_images/ctd_profiles_kbay_osu_2007_20_salt.png ../../../../_images/ctd_profiles_kbay_osu_2007_20_salt1.png

21#

Sea Temperature [C]#

../../../../_images/ctd_profiles_kbay_osu_2007_21_temp.png ../../../../_images/ctd_profiles_kbay_osu_2007_21_temp1.png

Salinity#

../../../../_images/ctd_profiles_kbay_osu_2007_21_salt.png ../../../../_images/ctd_profiles_kbay_osu_2007_21_salt1.png

22#

Sea Temperature [C]#

../../../../_images/ctd_profiles_kbay_osu_2007_22_temp.png ../../../../_images/ctd_profiles_kbay_osu_2007_22_temp1.png

Salinity#

../../../../_images/ctd_profiles_kbay_osu_2007_22_salt.png ../../../../_images/ctd_profiles_kbay_osu_2007_22_salt1.png

23#

Sea Temperature [C]#

../../../../_images/ctd_profiles_kbay_osu_2007_23_temp.png ../../../../_images/ctd_profiles_kbay_osu_2007_23_temp1.png

Salinity#

../../../../_images/ctd_profiles_kbay_osu_2007_23_salt.png ../../../../_images/ctd_profiles_kbay_osu_2007_23_salt1.png

24#

Sea Temperature [C]#

../../../../_images/ctd_profiles_kbay_osu_2007_24_temp.png ../../../../_images/ctd_profiles_kbay_osu_2007_24_temp1.png

Salinity#

../../../../_images/ctd_profiles_kbay_osu_2007_24_salt.png ../../../../_images/ctd_profiles_kbay_osu_2007_24_salt1.png

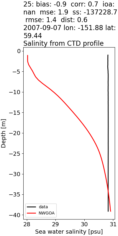
25#

Sea Temperature [C]#

../../../../_images/ctd_profiles_kbay_osu_2007_25_temp.png ../../../../_images/ctd_profiles_kbay_osu_2007_25_temp1.png

Salinity#

../../../../_images/ctd_profiles_kbay_osu_2007_25_salt.png ../../../../_images/ctd_profiles_kbay_osu_2007_25_salt1.png

26#

Sea Temperature [C]#

../../../../_images/ctd_profiles_kbay_osu_2007_26_temp.png ../../../../_images/ctd_profiles_kbay_osu_2007_26_temp1.png

Salinity#

../../../../_images/ctd_profiles_kbay_osu_2007_26_salt.png ../../../../_images/ctd_profiles_kbay_osu_2007_26_salt1.png

27#

Sea Temperature [C]#

../../../../_images/ctd_profiles_kbay_osu_2007_27_temp.png ../../../../_images/ctd_profiles_kbay_osu_2007_27_temp1.png

Salinity#

../../../../_images/ctd_profiles_kbay_osu_2007_27_salt.png ../../../../_images/ctd_profiles_kbay_osu_2007_27_salt1.png

28#

Sea Temperature [C]#

../../../../_images/ctd_profiles_kbay_osu_2007_28_temp.png ../../../../_images/ctd_profiles_kbay_osu_2007_28_temp1.png

Salinity#

../../../../_images/ctd_profiles_kbay_osu_2007_28_salt.png ../../../../_images/ctd_profiles_kbay_osu_2007_28_salt1.png

29#

Sea Temperature [C]#

../../../../_images/ctd_profiles_kbay_osu_2007_29_temp.png ../../../../_images/ctd_profiles_kbay_osu_2007_29_temp1.png

Salinity#

../../../../_images/ctd_profiles_kbay_osu_2007_29_salt.png ../../../../_images/ctd_profiles_kbay_osu_2007_29_salt1.png

3#

Sea Temperature [C]#

../../../../_images/ctd_profiles_kbay_osu_2007_3_temp.png ../../../../_images/ctd_profiles_kbay_osu_2007_3_temp1.png

Salinity#

../../../../_images/ctd_profiles_kbay_osu_2007_3_salt.png ../../../../_images/ctd_profiles_kbay_osu_2007_3_salt1.png

30#

Sea Temperature [C]#

../../../../_images/ctd_profiles_kbay_osu_2007_30_temp.png ../../../../_images/ctd_profiles_kbay_osu_2007_30_temp1.png

Salinity#

../../../../_images/ctd_profiles_kbay_osu_2007_30_salt.png ../../../../_images/ctd_profiles_kbay_osu_2007_30_salt1.png

31#

Sea Temperature [C]#

../../../../_images/ctd_profiles_kbay_osu_2007_31_temp.png ../../../../_images/ctd_profiles_kbay_osu_2007_31_temp1.png

Salinity#

../../../../_images/ctd_profiles_kbay_osu_2007_31_salt.png ../../../../_images/ctd_profiles_kbay_osu_2007_31_salt1.png

32#

Sea Temperature [C]#

../../../../_images/ctd_profiles_kbay_osu_2007_32_temp.png ../../../../_images/ctd_profiles_kbay_osu_2007_32_temp1.png

Salinity#

../../../../_images/ctd_profiles_kbay_osu_2007_32_salt.png ../../../../_images/ctd_profiles_kbay_osu_2007_32_salt1.png

33#

Sea Temperature [C]#

../../../../_images/ctd_profiles_kbay_osu_2007_33_temp.png ../../../../_images/ctd_profiles_kbay_osu_2007_33_temp1.png

Salinity#

../../../../_images/ctd_profiles_kbay_osu_2007_33_salt.png ../../../../_images/ctd_profiles_kbay_osu_2007_33_salt1.png

34#

Sea Temperature [C]#

../../../../_images/ctd_profiles_kbay_osu_2007_34_temp.png ../../../../_images/ctd_profiles_kbay_osu_2007_34_temp1.png

Salinity#

../../../../_images/ctd_profiles_kbay_osu_2007_34_salt.png ../../../../_images/ctd_profiles_kbay_osu_2007_34_salt1.png

35#

Sea Temperature [C]#

../../../../_images/ctd_profiles_kbay_osu_2007_35_temp.png ../../../../_images/ctd_profiles_kbay_osu_2007_35_temp1.png

Salinity#

../../../../_images/ctd_profiles_kbay_osu_2007_35_salt.png ../../../../_images/ctd_profiles_kbay_osu_2007_35_salt1.png

36#

Sea Temperature [C]#

../../../../_images/ctd_profiles_kbay_osu_2007_36_temp.png ../../../../_images/ctd_profiles_kbay_osu_2007_36_temp1.png

Salinity#

../../../../_images/ctd_profiles_kbay_osu_2007_36_salt.png ../../../../_images/ctd_profiles_kbay_osu_2007_36_salt1.png

37#

Sea Temperature [C]#

../../../../_images/ctd_profiles_kbay_osu_2007_37_temp.png ../../../../_images/ctd_profiles_kbay_osu_2007_37_temp1.png

Salinity#

../../../../_images/ctd_profiles_kbay_osu_2007_37_salt.png ../../../../_images/ctd_profiles_kbay_osu_2007_37_salt1.png

38#

Sea Temperature [C]#

../../../../_images/ctd_profiles_kbay_osu_2007_38_temp.png ../../../../_images/ctd_profiles_kbay_osu_2007_38_temp1.png

Salinity#

../../../../_images/ctd_profiles_kbay_osu_2007_38_salt.png ../../../../_images/ctd_profiles_kbay_osu_2007_38_salt1.png

39#

Sea Temperature [C]#

../../../../_images/ctd_profiles_kbay_osu_2007_39_temp.png ../../../../_images/ctd_profiles_kbay_osu_2007_39_temp1.png

Salinity#

../../../../_images/ctd_profiles_kbay_osu_2007_39_salt.png ../../../../_images/ctd_profiles_kbay_osu_2007_39_salt1.png

4#

Sea Temperature [C]#

../../../../_images/ctd_profiles_kbay_osu_2007_4_temp.png ../../../../_images/ctd_profiles_kbay_osu_2007_4_temp1.png

Salinity#

../../../../_images/ctd_profiles_kbay_osu_2007_4_salt.png ../../../../_images/ctd_profiles_kbay_osu_2007_4_salt1.png

40#

Sea Temperature [C]#

../../../../_images/ctd_profiles_kbay_osu_2007_40_temp.png ../../../../_images/ctd_profiles_kbay_osu_2007_40_temp1.png

Salinity#

../../../../_images/ctd_profiles_kbay_osu_2007_40_salt.png ../../../../_images/ctd_profiles_kbay_osu_2007_40_salt1.png

41#

Sea Temperature [C]#

../../../../_images/ctd_profiles_kbay_osu_2007_41_temp.png ../../../../_images/ctd_profiles_kbay_osu_2007_41_temp1.png

Salinity#

../../../../_images/ctd_profiles_kbay_osu_2007_41_salt.png ../../../../_images/ctd_profiles_kbay_osu_2007_41_salt1.png

42#

Sea Temperature [C]#

../../../../_images/ctd_profiles_kbay_osu_2007_42_temp.png ../../../../_images/ctd_profiles_kbay_osu_2007_42_temp1.png

Salinity#

../../../../_images/ctd_profiles_kbay_osu_2007_42_salt.png ../../../../_images/ctd_profiles_kbay_osu_2007_42_salt1.png

43#

Sea Temperature [C]#

../../../../_images/ctd_profiles_kbay_osu_2007_43_temp.png ../../../../_images/ctd_profiles_kbay_osu_2007_43_temp1.png

Salinity#

../../../../_images/ctd_profiles_kbay_osu_2007_43_salt.png ../../../../_images/ctd_profiles_kbay_osu_2007_43_salt1.png

44#

Sea Temperature [C]#

../../../../_images/ctd_profiles_kbay_osu_2007_44_temp.png ../../../../_images/ctd_profiles_kbay_osu_2007_44_temp1.png

Salinity#

../../../../_images/ctd_profiles_kbay_osu_2007_44_salt.png ../../../../_images/ctd_profiles_kbay_osu_2007_44_salt1.png

45#

Sea Temperature [C]#

../../../../_images/ctd_profiles_kbay_osu_2007_45_temp.png ../../../../_images/ctd_profiles_kbay_osu_2007_45_temp1.png

Salinity#

../../../../_images/ctd_profiles_kbay_osu_2007_45_salt.png ../../../../_images/ctd_profiles_kbay_osu_2007_45_salt1.png

5#

Sea Temperature [C]#

../../../../_images/ctd_profiles_kbay_osu_2007_5_temp.png ../../../../_images/ctd_profiles_kbay_osu_2007_5_temp1.png

Salinity#

../../../../_images/ctd_profiles_kbay_osu_2007_5_salt.png ../../../../_images/ctd_profiles_kbay_osu_2007_5_salt1.png

6#

Sea Temperature [C]#

../../../../_images/ctd_profiles_kbay_osu_2007_6_temp.png ../../../../_images/ctd_profiles_kbay_osu_2007_6_temp1.png

Salinity#

../../../../_images/ctd_profiles_kbay_osu_2007_6_salt.png ../../../../_images/ctd_profiles_kbay_osu_2007_6_salt1.png

7#

Sea Temperature [C]#

../../../../_images/ctd_profiles_kbay_osu_2007_7_temp.png ../../../../_images/ctd_profiles_kbay_osu_2007_7_temp1.png

Salinity#

../../../../_images/ctd_profiles_kbay_osu_2007_7_salt.png ../../../../_images/ctd_profiles_kbay_osu_2007_7_salt1.png

8#

Sea Temperature [C]#

../../../../_images/ctd_profiles_kbay_osu_2007_8_temp.png ../../../../_images/ctd_profiles_kbay_osu_2007_8_temp1.png

Salinity#

../../../../_images/ctd_profiles_kbay_osu_2007_8_salt.png ../../../../_images/ctd_profiles_kbay_osu_2007_8_salt1.png

9#

Sea Temperature [C]#

../../../../_images/ctd_profiles_kbay_osu_2007_9_temp.png ../../../../_images/ctd_profiles_kbay_osu_2007_9_temp1.png

Salinity#

../../../../_images/ctd_profiles_kbay_osu_2007_9_salt.png ../../../../_images/ctd_profiles_kbay_osu_2007_9_salt1.png