CTD Profiles (Piatt Speckman)#

  • ctd_profiles_piatt_speckman_1999

See the full dataset page for more information: CTD Profiles (Piatt Speckman)

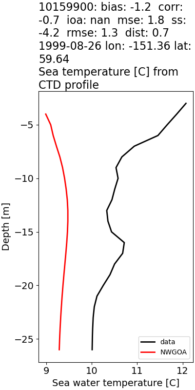
10159900#

Sea Temperature [C]#

../../../../_images/ctd_profiles_piatt_speckman_1999_10159900_temp.png ../../../../_images/ctd_profiles_piatt_speckman_1999_10159900_temp1.png

Salinity#

../../../../_images/ctd_profiles_piatt_speckman_1999_10159900_salt.png ../../../../_images/ctd_profiles_piatt_speckman_1999_10159900_salt1.png

10159901#

Sea Temperature [C]#

../../../../_images/ctd_profiles_piatt_speckman_1999_10159901_temp.png ../../../../_images/ctd_profiles_piatt_speckman_1999_10159901_temp1.png

Salinity#

../../../../_images/ctd_profiles_piatt_speckman_1999_10159901_salt.png ../../../../_images/ctd_profiles_piatt_speckman_1999_10159901_salt1.png

10159902#

Sea Temperature [C]#

../../../../_images/ctd_profiles_piatt_speckman_1999_10159902_temp.png ../../../../_images/ctd_profiles_piatt_speckman_1999_10159902_temp1.png

Salinity#

../../../../_images/ctd_profiles_piatt_speckman_1999_10159902_salt.png ../../../../_images/ctd_profiles_piatt_speckman_1999_10159902_salt1.png

10159903#

Sea Temperature [C]#

../../../../_images/ctd_profiles_piatt_speckman_1999_10159903_temp.png ../../../../_images/ctd_profiles_piatt_speckman_1999_10159903_temp1.png

Salinity#

../../../../_images/ctd_profiles_piatt_speckman_1999_10159903_salt.png ../../../../_images/ctd_profiles_piatt_speckman_1999_10159903_salt1.png

10159904#

Sea Temperature [C]#

../../../../_images/ctd_profiles_piatt_speckman_1999_10159904_temp.png ../../../../_images/ctd_profiles_piatt_speckman_1999_10159904_temp1.png

Salinity#

../../../../_images/ctd_profiles_piatt_speckman_1999_10159904_salt.png ../../../../_images/ctd_profiles_piatt_speckman_1999_10159904_salt1.png

10159905#

Sea Temperature [C]#

../../../../_images/ctd_profiles_piatt_speckman_1999_10159905_temp.png ../../../../_images/ctd_profiles_piatt_speckman_1999_10159905_temp1.png

Salinity#

../../../../_images/ctd_profiles_piatt_speckman_1999_10159905_salt.png ../../../../_images/ctd_profiles_piatt_speckman_1999_10159905_salt1.png

10159907#

Sea Temperature [C]#

../../../../_images/ctd_profiles_piatt_speckman_1999_10159907_temp.png ../../../../_images/ctd_profiles_piatt_speckman_1999_10159907_temp1.png

Salinity#

../../../../_images/ctd_profiles_piatt_speckman_1999_10159907_salt.png ../../../../_images/ctd_profiles_piatt_speckman_1999_10159907_salt1.png

10159908#

Sea Temperature [C]#

../../../../_images/ctd_profiles_piatt_speckman_1999_10159908_temp.png ../../../../_images/ctd_profiles_piatt_speckman_1999_10159908_temp1.png

Salinity#

../../../../_images/ctd_profiles_piatt_speckman_1999_10159908_salt.png ../../../../_images/ctd_profiles_piatt_speckman_1999_10159908_salt1.png

10159909#

Sea Temperature [C]#

../../../../_images/ctd_profiles_piatt_speckman_1999_10159909_temp.png ../../../../_images/ctd_profiles_piatt_speckman_1999_10159909_temp1.png

Salinity#

../../../../_images/ctd_profiles_piatt_speckman_1999_10159909_salt.png ../../../../_images/ctd_profiles_piatt_speckman_1999_10159909_salt1.png

10159910#

Sea Temperature [C]#

../../../../_images/ctd_profiles_piatt_speckman_1999_10159910_temp.png ../../../../_images/ctd_profiles_piatt_speckman_1999_10159910_temp1.png

Salinity#

../../../../_images/ctd_profiles_piatt_speckman_1999_10159910_salt.png ../../../../_images/ctd_profiles_piatt_speckman_1999_10159910_salt1.png

10159911#

Sea Temperature [C]#

../../../../_images/ctd_profiles_piatt_speckman_1999_10159911_temp.png ../../../../_images/ctd_profiles_piatt_speckman_1999_10159911_temp1.png

Salinity#

../../../../_images/ctd_profiles_piatt_speckman_1999_10159911_salt.png ../../../../_images/ctd_profiles_piatt_speckman_1999_10159911_salt1.png

10159913#

Sea Temperature [C]#

../../../../_images/ctd_profiles_piatt_speckman_1999_10159913_temp.png ../../../../_images/ctd_profiles_piatt_speckman_1999_10159913_temp1.png

Salinity#

../../../../_images/ctd_profiles_piatt_speckman_1999_10159913_salt.png ../../../../_images/ctd_profiles_piatt_speckman_1999_10159913_salt1.png

10159914#

Sea Temperature [C]#

../../../../_images/ctd_profiles_piatt_speckman_1999_10159914_temp.png ../../../../_images/ctd_profiles_piatt_speckman_1999_10159914_temp1.png

Salinity#

../../../../_images/ctd_profiles_piatt_speckman_1999_10159914_salt.png ../../../../_images/ctd_profiles_piatt_speckman_1999_10159914_salt1.png

10159915#

Sea Temperature [C]#

../../../../_images/ctd_profiles_piatt_speckman_1999_10159915_temp.png ../../../../_images/ctd_profiles_piatt_speckman_1999_10159915_temp1.png

Salinity#

../../../../_images/ctd_profiles_piatt_speckman_1999_10159915_salt.png ../../../../_images/ctd_profiles_piatt_speckman_1999_10159915_salt1.png

10159916#

Sea Temperature [C]#

../../../../_images/ctd_profiles_piatt_speckman_1999_10159916_temp.png ../../../../_images/ctd_profiles_piatt_speckman_1999_10159916_temp1.png

Salinity#

../../../../_images/ctd_profiles_piatt_speckman_1999_10159916_salt.png ../../../../_images/ctd_profiles_piatt_speckman_1999_10159916_salt1.png

9051600#

Sea Temperature [C]#

../../../../_images/ctd_profiles_piatt_speckman_1999_9051600_temp.png ../../../../_images/ctd_profiles_piatt_speckman_1999_9051600_temp1.png

Salinity#

../../../../_images/ctd_profiles_piatt_speckman_1999_9051600_salt.png ../../../../_images/ctd_profiles_piatt_speckman_1999_9051600_salt1.png

9051601#

Sea Temperature [C]#

../../../../_images/ctd_profiles_piatt_speckman_1999_9051601_temp.png ../../../../_images/ctd_profiles_piatt_speckman_1999_9051601_temp1.png

Salinity#

../../../../_images/ctd_profiles_piatt_speckman_1999_9051601_salt.png ../../../../_images/ctd_profiles_piatt_speckman_1999_9051601_salt1.png

9051602#

Sea Temperature [C]#

../../../../_images/ctd_profiles_piatt_speckman_1999_9051602_temp.png ../../../../_images/ctd_profiles_piatt_speckman_1999_9051602_temp1.png

Salinity#

../../../../_images/ctd_profiles_piatt_speckman_1999_9051602_salt.png ../../../../_images/ctd_profiles_piatt_speckman_1999_9051602_salt1.png

9051603#

Sea Temperature [C]#

../../../../_images/ctd_profiles_piatt_speckman_1999_9051603_temp.png ../../../../_images/ctd_profiles_piatt_speckman_1999_9051603_temp1.png

Salinity#

../../../../_images/ctd_profiles_piatt_speckman_1999_9051603_salt.png ../../../../_images/ctd_profiles_piatt_speckman_1999_9051603_salt1.png

9051604#

Sea Temperature [C]#

../../../../_images/ctd_profiles_piatt_speckman_1999_9051604_temp.png ../../../../_images/ctd_profiles_piatt_speckman_1999_9051604_temp1.png

Salinity#

../../../../_images/ctd_profiles_piatt_speckman_1999_9051604_salt.png ../../../../_images/ctd_profiles_piatt_speckman_1999_9051604_salt1.png

9051605#

Sea Temperature [C]#

../../../../_images/ctd_profiles_piatt_speckman_1999_9051605_temp.png ../../../../_images/ctd_profiles_piatt_speckman_1999_9051605_temp1.png

Salinity#

../../../../_images/ctd_profiles_piatt_speckman_1999_9051605_salt.png ../../../../_images/ctd_profiles_piatt_speckman_1999_9051605_salt1.png

9051606#

Sea Temperature [C]#

../../../../_images/ctd_profiles_piatt_speckman_1999_9051606_temp.png ../../../../_images/ctd_profiles_piatt_speckman_1999_9051606_temp1.png

Salinity#

../../../../_images/ctd_profiles_piatt_speckman_1999_9051606_salt.png ../../../../_images/ctd_profiles_piatt_speckman_1999_9051606_salt1.png

9051607#

Sea Temperature [C]#

../../../../_images/ctd_profiles_piatt_speckman_1999_9051607_temp.png ../../../../_images/ctd_profiles_piatt_speckman_1999_9051607_temp1.png

Salinity#

../../../../_images/ctd_profiles_piatt_speckman_1999_9051607_salt.png ../../../../_images/ctd_profiles_piatt_speckman_1999_9051607_salt1.png

9051608#

Sea Temperature [C]#

../../../../_images/ctd_profiles_piatt_speckman_1999_9051608_temp.png ../../../../_images/ctd_profiles_piatt_speckman_1999_9051608_temp1.png

Salinity#

../../../../_images/ctd_profiles_piatt_speckman_1999_9051608_salt.png ../../../../_images/ctd_profiles_piatt_speckman_1999_9051608_salt1.png

9051609#

Sea Temperature [C]#

../../../../_images/ctd_profiles_piatt_speckman_1999_9051609_temp.png ../../../../_images/ctd_profiles_piatt_speckman_1999_9051609_temp1.png

Salinity#

../../../../_images/ctd_profiles_piatt_speckman_1999_9051609_salt.png ../../../../_images/ctd_profiles_piatt_speckman_1999_9051609_salt1.png

9051610#

Sea Temperature [C]#

../../../../_images/ctd_profiles_piatt_speckman_1999_9051610_temp.png ../../../../_images/ctd_profiles_piatt_speckman_1999_9051610_temp1.png

Salinity#

../../../../_images/ctd_profiles_piatt_speckman_1999_9051610_salt.png ../../../../_images/ctd_profiles_piatt_speckman_1999_9051610_salt1.png

9051611#

Sea Temperature [C]#

../../../../_images/ctd_profiles_piatt_speckman_1999_9051611_temp.png ../../../../_images/ctd_profiles_piatt_speckman_1999_9051611_temp1.png

Salinity#

../../../../_images/ctd_profiles_piatt_speckman_1999_9051611_salt.png ../../../../_images/ctd_profiles_piatt_speckman_1999_9051611_salt1.png

9051612#

Sea Temperature [C]#

../../../../_images/ctd_profiles_piatt_speckman_1999_9051612_temp.png ../../../../_images/ctd_profiles_piatt_speckman_1999_9051612_temp1.png

Salinity#

../../../../_images/ctd_profiles_piatt_speckman_1999_9051612_salt.png ../../../../_images/ctd_profiles_piatt_speckman_1999_9051612_salt1.png

9051613#

Sea Temperature [C]#

../../../../_images/ctd_profiles_piatt_speckman_1999_9051613_temp.png ../../../../_images/ctd_profiles_piatt_speckman_1999_9051613_temp1.png

Salinity#

../../../../_images/ctd_profiles_piatt_speckman_1999_9051613_salt.png ../../../../_images/ctd_profiles_piatt_speckman_1999_9051613_salt1.png

9051614#

Sea Temperature [C]#

../../../../_images/ctd_profiles_piatt_speckman_1999_9051614_temp.png ../../../../_images/ctd_profiles_piatt_speckman_1999_9051614_temp1.png

Salinity#

../../../../_images/ctd_profiles_piatt_speckman_1999_9051614_salt.png ../../../../_images/ctd_profiles_piatt_speckman_1999_9051614_salt1.png

9051615#

Sea Temperature [C]#

../../../../_images/ctd_profiles_piatt_speckman_1999_9051615_temp.png ../../../../_images/ctd_profiles_piatt_speckman_1999_9051615_temp1.png

Salinity#

../../../../_images/ctd_profiles_piatt_speckman_1999_9051615_salt.png ../../../../_images/ctd_profiles_piatt_speckman_1999_9051615_salt1.png

9051616#

Sea Temperature [C]#

../../../../_images/ctd_profiles_piatt_speckman_1999_9051616_temp.png ../../../../_images/ctd_profiles_piatt_speckman_1999_9051616_temp1.png

Salinity#

../../../../_images/ctd_profiles_piatt_speckman_1999_9051616_salt.png ../../../../_images/ctd_profiles_piatt_speckman_1999_9051616_salt1.png

9060400#

Sea Temperature [C]#

../../../../_images/ctd_profiles_piatt_speckman_1999_9060400_temp.png ../../../../_images/ctd_profiles_piatt_speckman_1999_9060400_temp1.png

Salinity#

../../../../_images/ctd_profiles_piatt_speckman_1999_9060400_salt.png ../../../../_images/ctd_profiles_piatt_speckman_1999_9060400_salt1.png

9060401#

Sea Temperature [C]#

../../../../_images/ctd_profiles_piatt_speckman_1999_9060401_temp.png ../../../../_images/ctd_profiles_piatt_speckman_1999_9060401_temp1.png

Salinity#

../../../../_images/ctd_profiles_piatt_speckman_1999_9060401_salt.png ../../../../_images/ctd_profiles_piatt_speckman_1999_9060401_salt1.png

9060402#

Sea Temperature [C]#

../../../../_images/ctd_profiles_piatt_speckman_1999_9060402_temp.png ../../../../_images/ctd_profiles_piatt_speckman_1999_9060402_temp1.png

Salinity#

../../../../_images/ctd_profiles_piatt_speckman_1999_9060402_salt.png ../../../../_images/ctd_profiles_piatt_speckman_1999_9060402_salt1.png

9060403#

Sea Temperature [C]#

../../../../_images/ctd_profiles_piatt_speckman_1999_9060403_temp.png ../../../../_images/ctd_profiles_piatt_speckman_1999_9060403_temp1.png

Salinity#

../../../../_images/ctd_profiles_piatt_speckman_1999_9060403_salt.png ../../../../_images/ctd_profiles_piatt_speckman_1999_9060403_salt1.png

9060404#

Sea Temperature [C]#

../../../../_images/ctd_profiles_piatt_speckman_1999_9060404_temp.png ../../../../_images/ctd_profiles_piatt_speckman_1999_9060404_temp1.png

Salinity#

../../../../_images/ctd_profiles_piatt_speckman_1999_9060404_salt.png ../../../../_images/ctd_profiles_piatt_speckman_1999_9060404_salt1.png

9060405#

Sea Temperature [C]#

../../../../_images/ctd_profiles_piatt_speckman_1999_9060405_temp.png ../../../../_images/ctd_profiles_piatt_speckman_1999_9060405_temp1.png

Salinity#

../../../../_images/ctd_profiles_piatt_speckman_1999_9060405_salt.png ../../../../_images/ctd_profiles_piatt_speckman_1999_9060405_salt1.png

9060406#

Sea Temperature [C]#

../../../../_images/ctd_profiles_piatt_speckman_1999_9060406_temp.png ../../../../_images/ctd_profiles_piatt_speckman_1999_9060406_temp1.png

Salinity#

../../../../_images/ctd_profiles_piatt_speckman_1999_9060406_salt.png ../../../../_images/ctd_profiles_piatt_speckman_1999_9060406_salt1.png

9060407#

Sea Temperature [C]#

../../../../_images/ctd_profiles_piatt_speckman_1999_9060407_temp.png ../../../../_images/ctd_profiles_piatt_speckman_1999_9060407_temp1.png

Salinity#

../../../../_images/ctd_profiles_piatt_speckman_1999_9060407_salt.png ../../../../_images/ctd_profiles_piatt_speckman_1999_9060407_salt1.png

9060408#

Sea Temperature [C]#

../../../../_images/ctd_profiles_piatt_speckman_1999_9060408_temp.png ../../../../_images/ctd_profiles_piatt_speckman_1999_9060408_temp1.png

Salinity#

../../../../_images/ctd_profiles_piatt_speckman_1999_9060408_salt.png ../../../../_images/ctd_profiles_piatt_speckman_1999_9060408_salt1.png

9060409#

Sea Temperature [C]#

../../../../_images/ctd_profiles_piatt_speckman_1999_9060409_temp.png ../../../../_images/ctd_profiles_piatt_speckman_1999_9060409_temp1.png

Salinity#

../../../../_images/ctd_profiles_piatt_speckman_1999_9060409_salt.png ../../../../_images/ctd_profiles_piatt_speckman_1999_9060409_salt1.png

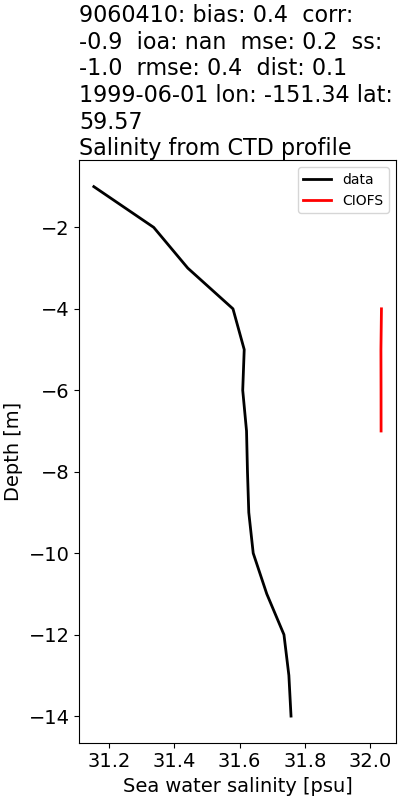
9060410#

Sea Temperature [C]#

../../../../_images/ctd_profiles_piatt_speckman_1999_9060410_temp.png ../../../../_images/ctd_profiles_piatt_speckman_1999_9060410_temp1.png

Salinity#

../../../../_images/ctd_profiles_piatt_speckman_1999_9060410_salt.png ../../../../_images/ctd_profiles_piatt_speckman_1999_9060410_salt1.png

9060411#

Sea Temperature [C]#

../../../../_images/ctd_profiles_piatt_speckman_1999_9060411_temp.png ../../../../_images/ctd_profiles_piatt_speckman_1999_9060411_temp1.png

Salinity#

../../../../_images/ctd_profiles_piatt_speckman_1999_9060411_salt.png ../../../../_images/ctd_profiles_piatt_speckman_1999_9060411_salt1.png

9060412#

Sea Temperature [C]#

../../../../_images/ctd_profiles_piatt_speckman_1999_9060412_temp.png ../../../../_images/ctd_profiles_piatt_speckman_1999_9060412_temp1.png

Salinity#

../../../../_images/ctd_profiles_piatt_speckman_1999_9060412_salt.png ../../../../_images/ctd_profiles_piatt_speckman_1999_9060412_salt1.png

9060413#

Sea Temperature [C]#

../../../../_images/ctd_profiles_piatt_speckman_1999_9060413_temp.png ../../../../_images/ctd_profiles_piatt_speckman_1999_9060413_temp1.png

Salinity#

../../../../_images/ctd_profiles_piatt_speckman_1999_9060413_salt.png ../../../../_images/ctd_profiles_piatt_speckman_1999_9060413_salt1.png

9060414#

Sea Temperature [C]#

../../../../_images/ctd_profiles_piatt_speckman_1999_9060414_temp.png ../../../../_images/ctd_profiles_piatt_speckman_1999_9060414_temp1.png

Salinity#

../../../../_images/ctd_profiles_piatt_speckman_1999_9060414_salt.png ../../../../_images/ctd_profiles_piatt_speckman_1999_9060414_salt1.png

9060415#

Sea Temperature [C]#

../../../../_images/ctd_profiles_piatt_speckman_1999_9060415_temp.png ../../../../_images/ctd_profiles_piatt_speckman_1999_9060415_temp1.png

Salinity#

../../../../_images/ctd_profiles_piatt_speckman_1999_9060415_salt.png ../../../../_images/ctd_profiles_piatt_speckman_1999_9060415_salt1.png

9060415b#

Sea Temperature [C]#

../../../../_images/ctd_profiles_piatt_speckman_1999_9060415b_temp.png ../../../../_images/ctd_profiles_piatt_speckman_1999_9060415b_temp1.png

Salinity#

../../../../_images/ctd_profiles_piatt_speckman_1999_9060415b_salt.png ../../../../_images/ctd_profiles_piatt_speckman_1999_9060415b_salt1.png

9063000#

Sea Temperature [C]#

../../../../_images/ctd_profiles_piatt_speckman_1999_9063000_temp.png ../../../../_images/ctd_profiles_piatt_speckman_1999_9063000_temp1.png

Salinity#

../../../../_images/ctd_profiles_piatt_speckman_1999_9063000_salt.png ../../../../_images/ctd_profiles_piatt_speckman_1999_9063000_salt1.png

9063001#

Sea Temperature [C]#

../../../../_images/ctd_profiles_piatt_speckman_1999_9063001_temp.png ../../../../_images/ctd_profiles_piatt_speckman_1999_9063001_temp1.png

Salinity#

../../../../_images/ctd_profiles_piatt_speckman_1999_9063001_salt.png ../../../../_images/ctd_profiles_piatt_speckman_1999_9063001_salt1.png

9063002#

Sea Temperature [C]#

../../../../_images/ctd_profiles_piatt_speckman_1999_9063002_temp.png ../../../../_images/ctd_profiles_piatt_speckman_1999_9063002_temp1.png

Salinity#

../../../../_images/ctd_profiles_piatt_speckman_1999_9063002_salt.png ../../../../_images/ctd_profiles_piatt_speckman_1999_9063002_salt1.png

9063003#

Sea Temperature [C]#

../../../../_images/ctd_profiles_piatt_speckman_1999_9063003_temp.png ../../../../_images/ctd_profiles_piatt_speckman_1999_9063003_temp1.png

Salinity#

../../../../_images/ctd_profiles_piatt_speckman_1999_9063003_salt.png ../../../../_images/ctd_profiles_piatt_speckman_1999_9063003_salt1.png

9063004#

Sea Temperature [C]#

../../../../_images/ctd_profiles_piatt_speckman_1999_9063004_temp.png ../../../../_images/ctd_profiles_piatt_speckman_1999_9063004_temp1.png

Salinity#

../../../../_images/ctd_profiles_piatt_speckman_1999_9063004_salt.png ../../../../_images/ctd_profiles_piatt_speckman_1999_9063004_salt1.png

9063005#

Sea Temperature [C]#

../../../../_images/ctd_profiles_piatt_speckman_1999_9063005_temp.png ../../../../_images/ctd_profiles_piatt_speckman_1999_9063005_temp1.png

Salinity#

../../../../_images/ctd_profiles_piatt_speckman_1999_9063005_salt.png ../../../../_images/ctd_profiles_piatt_speckman_1999_9063005_salt1.png

9063006#

Sea Temperature [C]#

../../../../_images/ctd_profiles_piatt_speckman_1999_9063006_temp.png ../../../../_images/ctd_profiles_piatt_speckman_1999_9063006_temp1.png

Salinity#

../../../../_images/ctd_profiles_piatt_speckman_1999_9063006_salt.png ../../../../_images/ctd_profiles_piatt_speckman_1999_9063006_salt1.png

9063007#

Sea Temperature [C]#

../../../../_images/ctd_profiles_piatt_speckman_1999_9063007_temp.png ../../../../_images/ctd_profiles_piatt_speckman_1999_9063007_temp1.png

Salinity#

../../../../_images/ctd_profiles_piatt_speckman_1999_9063007_salt.png ../../../../_images/ctd_profiles_piatt_speckman_1999_9063007_salt1.png

9063008#

Sea Temperature [C]#

../../../../_images/ctd_profiles_piatt_speckman_1999_9063008_temp.png ../../../../_images/ctd_profiles_piatt_speckman_1999_9063008_temp1.png

Salinity#

../../../../_images/ctd_profiles_piatt_speckman_1999_9063008_salt.png ../../../../_images/ctd_profiles_piatt_speckman_1999_9063008_salt1.png

9063009#

Sea Temperature [C]#

../../../../_images/ctd_profiles_piatt_speckman_1999_9063009_temp.png ../../../../_images/ctd_profiles_piatt_speckman_1999_9063009_temp1.png

Salinity#

../../../../_images/ctd_profiles_piatt_speckman_1999_9063009_salt.png ../../../../_images/ctd_profiles_piatt_speckman_1999_9063009_salt1.png

9063010#

Sea Temperature [C]#

../../../../_images/ctd_profiles_piatt_speckman_1999_9063010_temp.png ../../../../_images/ctd_profiles_piatt_speckman_1999_9063010_temp1.png

Salinity#

../../../../_images/ctd_profiles_piatt_speckman_1999_9063010_salt.png ../../../../_images/ctd_profiles_piatt_speckman_1999_9063010_salt1.png

9063011#

Sea Temperature [C]#

../../../../_images/ctd_profiles_piatt_speckman_1999_9063011_temp.png ../../../../_images/ctd_profiles_piatt_speckman_1999_9063011_temp1.png

Salinity#

../../../../_images/ctd_profiles_piatt_speckman_1999_9063011_salt.png ../../../../_images/ctd_profiles_piatt_speckman_1999_9063011_salt1.png

9063012#

Sea Temperature [C]#

../../../../_images/ctd_profiles_piatt_speckman_1999_9063012_temp.png ../../../../_images/ctd_profiles_piatt_speckman_1999_9063012_temp1.png

Salinity#

../../../../_images/ctd_profiles_piatt_speckman_1999_9063012_salt.png ../../../../_images/ctd_profiles_piatt_speckman_1999_9063012_salt1.png

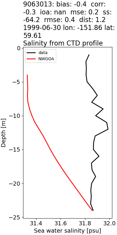
9063013#

Sea Temperature [C]#

../../../../_images/ctd_profiles_piatt_speckman_1999_9063013_temp.png ../../../../_images/ctd_profiles_piatt_speckman_1999_9063013_temp1.png

Salinity#

../../../../_images/ctd_profiles_piatt_speckman_1999_9063013_salt.png ../../../../_images/ctd_profiles_piatt_speckman_1999_9063013_salt1.png

9063014#

Sea Temperature [C]#

../../../../_images/ctd_profiles_piatt_speckman_1999_9063014_temp.png ../../../../_images/ctd_profiles_piatt_speckman_1999_9063014_temp1.png

Salinity#

../../../../_images/ctd_profiles_piatt_speckman_1999_9063014_salt.png ../../../../_images/ctd_profiles_piatt_speckman_1999_9063014_salt1.png

9063015#

Sea Temperature [C]#

../../../../_images/ctd_profiles_piatt_speckman_1999_9063015_temp.png ../../../../_images/ctd_profiles_piatt_speckman_1999_9063015_temp1.png

Salinity#

../../../../_images/ctd_profiles_piatt_speckman_1999_9063015_salt.png ../../../../_images/ctd_profiles_piatt_speckman_1999_9063015_salt1.png

9072201#

Sea Temperature [C]#

../../../../_images/ctd_profiles_piatt_speckman_1999_9072201_temp.png ../../../../_images/ctd_profiles_piatt_speckman_1999_9072201_temp1.png

Salinity#

../../../../_images/ctd_profiles_piatt_speckman_1999_9072201_salt.png ../../../../_images/ctd_profiles_piatt_speckman_1999_9072201_salt1.png

9072202#

Sea Temperature [C]#

../../../../_images/ctd_profiles_piatt_speckman_1999_9072202_temp.png ../../../../_images/ctd_profiles_piatt_speckman_1999_9072202_temp1.png

Salinity#

../../../../_images/ctd_profiles_piatt_speckman_1999_9072202_salt.png ../../../../_images/ctd_profiles_piatt_speckman_1999_9072202_salt1.png

9072203#

Sea Temperature [C]#

../../../../_images/ctd_profiles_piatt_speckman_1999_9072203_temp.png ../../../../_images/ctd_profiles_piatt_speckman_1999_9072203_temp1.png

Salinity#

../../../../_images/ctd_profiles_piatt_speckman_1999_9072203_salt.png ../../../../_images/ctd_profiles_piatt_speckman_1999_9072203_salt1.png

9072204#

Sea Temperature [C]#

../../../../_images/ctd_profiles_piatt_speckman_1999_9072204_temp.png ../../../../_images/ctd_profiles_piatt_speckman_1999_9072204_temp1.png

Salinity#

../../../../_images/ctd_profiles_piatt_speckman_1999_9072204_salt.png ../../../../_images/ctd_profiles_piatt_speckman_1999_9072204_salt1.png

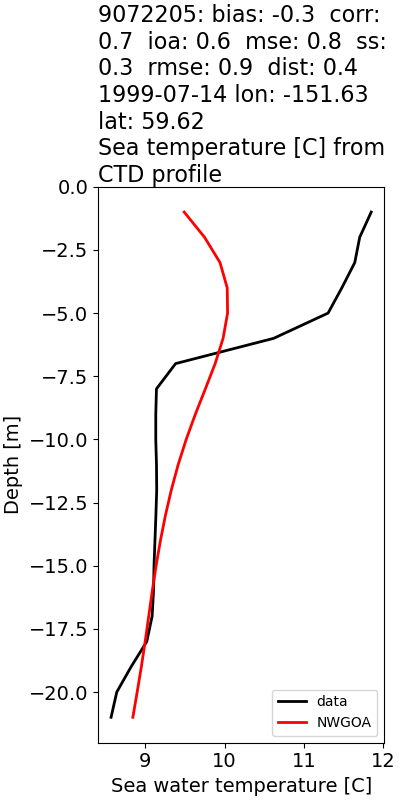
9072205#

Sea Temperature [C]#

../../../../_images/ctd_profiles_piatt_speckman_1999_9072205_temp.png ../../../../_images/ctd_profiles_piatt_speckman_1999_9072205_temp1.png

Salinity#

../../../../_images/ctd_profiles_piatt_speckman_1999_9072205_salt.png ../../../../_images/ctd_profiles_piatt_speckman_1999_9072205_salt1.png

9072206#

Sea Temperature [C]#

../../../../_images/ctd_profiles_piatt_speckman_1999_9072206_temp.png ../../../../_images/ctd_profiles_piatt_speckman_1999_9072206_temp1.png

Salinity#

../../../../_images/ctd_profiles_piatt_speckman_1999_9072206_salt.png ../../../../_images/ctd_profiles_piatt_speckman_1999_9072206_salt1.png

9072207#

Sea Temperature [C]#

../../../../_images/ctd_profiles_piatt_speckman_1999_9072207_temp.png ../../../../_images/ctd_profiles_piatt_speckman_1999_9072207_temp1.png

Salinity#

../../../../_images/ctd_profiles_piatt_speckman_1999_9072207_salt.png ../../../../_images/ctd_profiles_piatt_speckman_1999_9072207_salt1.png

9072208#

Sea Temperature [C]#

../../../../_images/ctd_profiles_piatt_speckman_1999_9072208_temp.png ../../../../_images/ctd_profiles_piatt_speckman_1999_9072208_temp1.png

Salinity#

../../../../_images/ctd_profiles_piatt_speckman_1999_9072208_salt.png ../../../../_images/ctd_profiles_piatt_speckman_1999_9072208_salt1.png

9072209#

Sea Temperature [C]#

../../../../_images/ctd_profiles_piatt_speckman_1999_9072209_temp.png ../../../../_images/ctd_profiles_piatt_speckman_1999_9072209_temp1.png

Salinity#

../../../../_images/ctd_profiles_piatt_speckman_1999_9072209_salt.png ../../../../_images/ctd_profiles_piatt_speckman_1999_9072209_salt1.png

9072210#

Sea Temperature [C]#

../../../../_images/ctd_profiles_piatt_speckman_1999_9072210_temp.png ../../../../_images/ctd_profiles_piatt_speckman_1999_9072210_temp1.png

Salinity#

../../../../_images/ctd_profiles_piatt_speckman_1999_9072210_salt.png ../../../../_images/ctd_profiles_piatt_speckman_1999_9072210_salt1.png

9072211#

Sea Temperature [C]#

../../../../_images/ctd_profiles_piatt_speckman_1999_9072211_temp.png ../../../../_images/ctd_profiles_piatt_speckman_1999_9072211_temp1.png

Salinity#

../../../../_images/ctd_profiles_piatt_speckman_1999_9072211_salt.png ../../../../_images/ctd_profiles_piatt_speckman_1999_9072211_salt1.png

9072212#

Sea Temperature [C]#

../../../../_images/ctd_profiles_piatt_speckman_1999_9072212_temp.png ../../../../_images/ctd_profiles_piatt_speckman_1999_9072212_temp1.png

Salinity#

../../../../_images/ctd_profiles_piatt_speckman_1999_9072212_salt.png ../../../../_images/ctd_profiles_piatt_speckman_1999_9072212_salt1.png

9072213#

Sea Temperature [C]#

../../../../_images/ctd_profiles_piatt_speckman_1999_9072213_temp.png ../../../../_images/ctd_profiles_piatt_speckman_1999_9072213_temp1.png

Salinity#

../../../../_images/ctd_profiles_piatt_speckman_1999_9072213_salt.png ../../../../_images/ctd_profiles_piatt_speckman_1999_9072213_salt1.png

9072214#

Sea Temperature [C]#

../../../../_images/ctd_profiles_piatt_speckman_1999_9072214_temp.png ../../../../_images/ctd_profiles_piatt_speckman_1999_9072214_temp1.png

Salinity#

../../../../_images/ctd_profiles_piatt_speckman_1999_9072214_salt.png ../../../../_images/ctd_profiles_piatt_speckman_1999_9072214_salt1.png

90729a00#

Sea Temperature [C]#

../../../../_images/ctd_profiles_piatt_speckman_1999_90729a00_temp.png ../../../../_images/ctd_profiles_piatt_speckman_1999_90729a00_temp1.png

Salinity#

../../../../_images/ctd_profiles_piatt_speckman_1999_90729a00_salt.png ../../../../_images/ctd_profiles_piatt_speckman_1999_90729a00_salt1.png

90729a01#

Sea Temperature [C]#

../../../../_images/ctd_profiles_piatt_speckman_1999_90729a01_temp.png ../../../../_images/ctd_profiles_piatt_speckman_1999_90729a01_temp1.png

Salinity#

../../../../_images/ctd_profiles_piatt_speckman_1999_90729a01_salt.png ../../../../_images/ctd_profiles_piatt_speckman_1999_90729a01_salt1.png

90729a02#

Sea Temperature [C]#

../../../../_images/ctd_profiles_piatt_speckman_1999_90729a02_temp.png ../../../../_images/ctd_profiles_piatt_speckman_1999_90729a02_temp1.png

Salinity#

../../../../_images/ctd_profiles_piatt_speckman_1999_90729a02_salt.png ../../../../_images/ctd_profiles_piatt_speckman_1999_90729a02_salt1.png

90729a03#

Sea Temperature [C]#

../../../../_images/ctd_profiles_piatt_speckman_1999_90729a03_temp.png ../../../../_images/ctd_profiles_piatt_speckman_1999_90729a03_temp1.png

Salinity#

../../../../_images/ctd_profiles_piatt_speckman_1999_90729a03_salt.png ../../../../_images/ctd_profiles_piatt_speckman_1999_90729a03_salt1.png

90729a04#

Sea Temperature [C]#

../../../../_images/ctd_profiles_piatt_speckman_1999_90729a04_temp.png ../../../../_images/ctd_profiles_piatt_speckman_1999_90729a04_temp1.png

Salinity#

../../../../_images/ctd_profiles_piatt_speckman_1999_90729a04_salt.png ../../../../_images/ctd_profiles_piatt_speckman_1999_90729a04_salt1.png

90729a05#

Sea Temperature [C]#

../../../../_images/ctd_profiles_piatt_speckman_1999_90729a05_temp.png ../../../../_images/ctd_profiles_piatt_speckman_1999_90729a05_temp1.png

Salinity#

../../../../_images/ctd_profiles_piatt_speckman_1999_90729a05_salt.png ../../../../_images/ctd_profiles_piatt_speckman_1999_90729a05_salt1.png

90729a06#

Sea Temperature [C]#

../../../../_images/ctd_profiles_piatt_speckman_1999_90729a06_temp.png ../../../../_images/ctd_profiles_piatt_speckman_1999_90729a06_temp1.png

Salinity#

../../../../_images/ctd_profiles_piatt_speckman_1999_90729a06_salt.png ../../../../_images/ctd_profiles_piatt_speckman_1999_90729a06_salt1.png

90729a07#

Sea Temperature [C]#

../../../../_images/ctd_profiles_piatt_speckman_1999_90729a07_temp.png ../../../../_images/ctd_profiles_piatt_speckman_1999_90729a07_temp1.png

Salinity#

../../../../_images/ctd_profiles_piatt_speckman_1999_90729a07_salt.png ../../../../_images/ctd_profiles_piatt_speckman_1999_90729a07_salt1.png

90729a08#

Sea Temperature [C]#

../../../../_images/ctd_profiles_piatt_speckman_1999_90729a08_temp.png ../../../../_images/ctd_profiles_piatt_speckman_1999_90729a08_temp1.png

Salinity#

../../../../_images/ctd_profiles_piatt_speckman_1999_90729a08_salt.png ../../../../_images/ctd_profiles_piatt_speckman_1999_90729a08_salt1.png

90729a09#

Sea Temperature [C]#

../../../../_images/ctd_profiles_piatt_speckman_1999_90729a09_temp.png ../../../../_images/ctd_profiles_piatt_speckman_1999_90729a09_temp1.png

Salinity#

../../../../_images/ctd_profiles_piatt_speckman_1999_90729a09_salt.png ../../../../_images/ctd_profiles_piatt_speckman_1999_90729a09_salt1.png

90729a10#

Sea Temperature [C]#

../../../../_images/ctd_profiles_piatt_speckman_1999_90729a10_temp.png ../../../../_images/ctd_profiles_piatt_speckman_1999_90729a10_temp1.png

Salinity#

../../../../_images/ctd_profiles_piatt_speckman_1999_90729a10_salt.png ../../../../_images/ctd_profiles_piatt_speckman_1999_90729a10_salt1.png

90729a11#

Sea Temperature [C]#

../../../../_images/ctd_profiles_piatt_speckman_1999_90729a11_temp.png ../../../../_images/ctd_profiles_piatt_speckman_1999_90729a11_temp1.png

Salinity#

../../../../_images/ctd_profiles_piatt_speckman_1999_90729a11_salt.png ../../../../_images/ctd_profiles_piatt_speckman_1999_90729a11_salt1.png

90729a12#

Sea Temperature [C]#

../../../../_images/ctd_profiles_piatt_speckman_1999_90729a12_temp.png ../../../../_images/ctd_profiles_piatt_speckman_1999_90729a12_temp1.png

Salinity#

../../../../_images/ctd_profiles_piatt_speckman_1999_90729a12_salt.png ../../../../_images/ctd_profiles_piatt_speckman_1999_90729a12_salt1.png

90729a13#

Sea Temperature [C]#

../../../../_images/ctd_profiles_piatt_speckman_1999_90729a13_temp.png ../../../../_images/ctd_profiles_piatt_speckman_1999_90729a13_temp1.png

Salinity#

../../../../_images/ctd_profiles_piatt_speckman_1999_90729a13_salt.png ../../../../_images/ctd_profiles_piatt_speckman_1999_90729a13_salt1.png

90729a14#

Sea Temperature [C]#

../../../../_images/ctd_profiles_piatt_speckman_1999_90729a14_temp.png ../../../../_images/ctd_profiles_piatt_speckman_1999_90729a14_temp1.png

Salinity#

../../../../_images/ctd_profiles_piatt_speckman_1999_90729a14_salt.png ../../../../_images/ctd_profiles_piatt_speckman_1999_90729a14_salt1.png

9082101#

Sea Temperature [C]#

../../../../_images/ctd_profiles_piatt_speckman_1999_9082101_temp.png ../../../../_images/ctd_profiles_piatt_speckman_1999_9082101_temp1.png

Salinity#

../../../../_images/ctd_profiles_piatt_speckman_1999_9082101_salt.png ../../../../_images/ctd_profiles_piatt_speckman_1999_9082101_salt1.png

9082102#

Sea Temperature [C]#

../../../../_images/ctd_profiles_piatt_speckman_1999_9082102_temp.png ../../../../_images/ctd_profiles_piatt_speckman_1999_9082102_temp1.png

Salinity#

../../../../_images/ctd_profiles_piatt_speckman_1999_9082102_salt.png ../../../../_images/ctd_profiles_piatt_speckman_1999_9082102_salt1.png

9082103#

Sea Temperature [C]#

../../../../_images/ctd_profiles_piatt_speckman_1999_9082103_temp.png ../../../../_images/ctd_profiles_piatt_speckman_1999_9082103_temp1.png

Salinity#

../../../../_images/ctd_profiles_piatt_speckman_1999_9082103_salt.png ../../../../_images/ctd_profiles_piatt_speckman_1999_9082103_salt1.png

9082104#

Sea Temperature [C]#

../../../../_images/ctd_profiles_piatt_speckman_1999_9082104_temp.png ../../../../_images/ctd_profiles_piatt_speckman_1999_9082104_temp1.png

Salinity#

../../../../_images/ctd_profiles_piatt_speckman_1999_9082104_salt.png ../../../../_images/ctd_profiles_piatt_speckman_1999_9082104_salt1.png

9082106#

Sea Temperature [C]#

../../../../_images/ctd_profiles_piatt_speckman_1999_9082106_temp.png ../../../../_images/ctd_profiles_piatt_speckman_1999_9082106_temp1.png

Salinity#

../../../../_images/ctd_profiles_piatt_speckman_1999_9082106_salt.png ../../../../_images/ctd_profiles_piatt_speckman_1999_9082106_salt1.png

9082107#

Sea Temperature [C]#

../../../../_images/ctd_profiles_piatt_speckman_1999_9082107_temp.png ../../../../_images/ctd_profiles_piatt_speckman_1999_9082107_temp1.png

Salinity#

../../../../_images/ctd_profiles_piatt_speckman_1999_9082107_salt.png ../../../../_images/ctd_profiles_piatt_speckman_1999_9082107_salt1.png

9082108#

Sea Temperature [C]#

../../../../_images/ctd_profiles_piatt_speckman_1999_9082108_temp.png ../../../../_images/ctd_profiles_piatt_speckman_1999_9082108_temp1.png

Salinity#

../../../../_images/ctd_profiles_piatt_speckman_1999_9082108_salt.png ../../../../_images/ctd_profiles_piatt_speckman_1999_9082108_salt1.png

9082109#

Sea Temperature [C]#

../../../../_images/ctd_profiles_piatt_speckman_1999_9082109_temp.png ../../../../_images/ctd_profiles_piatt_speckman_1999_9082109_temp1.png

Salinity#

../../../../_images/ctd_profiles_piatt_speckman_1999_9082109_salt.png ../../../../_images/ctd_profiles_piatt_speckman_1999_9082109_salt1.png

9082110#

Sea Temperature [C]#

../../../../_images/ctd_profiles_piatt_speckman_1999_9082110_temp.png ../../../../_images/ctd_profiles_piatt_speckman_1999_9082110_temp1.png

Salinity#

../../../../_images/ctd_profiles_piatt_speckman_1999_9082110_salt.png ../../../../_images/ctd_profiles_piatt_speckman_1999_9082110_salt1.png

9082111#

Sea Temperature [C]#

../../../../_images/ctd_profiles_piatt_speckman_1999_9082111_temp.png ../../../../_images/ctd_profiles_piatt_speckman_1999_9082111_temp1.png

Salinity#

../../../../_images/ctd_profiles_piatt_speckman_1999_9082111_salt.png ../../../../_images/ctd_profiles_piatt_speckman_1999_9082111_salt1.png

9082112#

Sea Temperature [C]#

../../../../_images/ctd_profiles_piatt_speckman_1999_9082112_temp.png ../../../../_images/ctd_profiles_piatt_speckman_1999_9082112_temp1.png

Salinity#

../../../../_images/ctd_profiles_piatt_speckman_1999_9082112_salt.png ../../../../_images/ctd_profiles_piatt_speckman_1999_9082112_salt1.png

9082113#

Sea Temperature [C]#

../../../../_images/ctd_profiles_piatt_speckman_1999_9082113_temp.png ../../../../_images/ctd_profiles_piatt_speckman_1999_9082113_temp1.png

Salinity#

../../../../_images/ctd_profiles_piatt_speckman_1999_9082113_salt.png ../../../../_images/ctd_profiles_piatt_speckman_1999_9082113_salt1.png

9082114#

Sea Temperature [C]#

../../../../_images/ctd_profiles_piatt_speckman_1999_9082114_temp.png ../../../../_images/ctd_profiles_piatt_speckman_1999_9082114_temp1.png

Salinity#

../../../../_images/ctd_profiles_piatt_speckman_1999_9082114_salt.png ../../../../_images/ctd_profiles_piatt_speckman_1999_9082114_salt1.png

9082115#

Sea Temperature [C]#

../../../../_images/ctd_profiles_piatt_speckman_1999_9082115_temp.png ../../../../_images/ctd_profiles_piatt_speckman_1999_9082115_temp1.png

Salinity#

../../../../_images/ctd_profiles_piatt_speckman_1999_9082115_salt.png ../../../../_images/ctd_profiles_piatt_speckman_1999_9082115_salt1.png

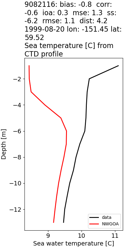
9082116#

Sea Temperature [C]#

../../../../_images/ctd_profiles_piatt_speckman_1999_9082116_temp.png ../../../../_images/ctd_profiles_piatt_speckman_1999_9082116_temp1.png

Salinity#

../../../../_images/ctd_profiles_piatt_speckman_1999_9082116_salt.png ../../../../_images/ctd_profiles_piatt_speckman_1999_9082116_salt1.png

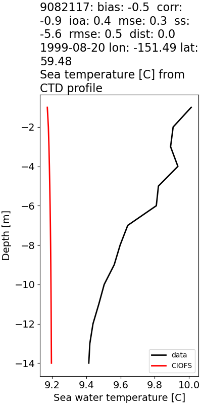
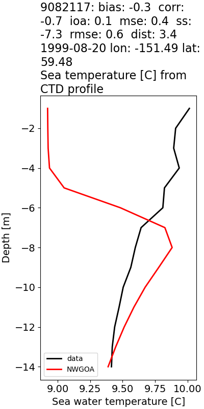
9082117#

Sea Temperature [C]#

../../../../_images/ctd_profiles_piatt_speckman_1999_9082117_temp.png ../../../../_images/ctd_profiles_piatt_speckman_1999_9082117_temp1.png

Salinity#

../../../../_images/ctd_profiles_piatt_speckman_1999_9082117_salt.png ../../../../_images/ctd_profiles_piatt_speckman_1999_9082117_salt1.png

9082118#

Sea Temperature [C]#

../../../../_images/ctd_profiles_piatt_speckman_1999_9082118_temp.png ../../../../_images/ctd_profiles_piatt_speckman_1999_9082118_temp1.png

Salinity#

../../../../_images/ctd_profiles_piatt_speckman_1999_9082118_salt.png ../../../../_images/ctd_profiles_piatt_speckman_1999_9082118_salt1.png

9082119#

Sea Temperature [C]#

../../../../_images/ctd_profiles_piatt_speckman_1999_9082119_temp.png ../../../../_images/ctd_profiles_piatt_speckman_1999_9082119_temp1.png

Salinity#

../../../../_images/ctd_profiles_piatt_speckman_1999_9082119_salt.png ../../../../_images/ctd_profiles_piatt_speckman_1999_9082119_salt1.png

9082120#

Sea Temperature [C]#

../../../../_images/ctd_profiles_piatt_speckman_1999_9082120_temp.png ../../../../_images/ctd_profiles_piatt_speckman_1999_9082120_temp1.png

Salinity#

../../../../_images/ctd_profiles_piatt_speckman_1999_9082120_salt.png ../../../../_images/ctd_profiles_piatt_speckman_1999_9082120_salt1.png

9082121#

Sea Temperature [C]#

../../../../_images/ctd_profiles_piatt_speckman_1999_9082121_temp.png ../../../../_images/ctd_profiles_piatt_speckman_1999_9082121_temp1.png

Salinity#

../../../../_images/ctd_profiles_piatt_speckman_1999_9082121_salt.png ../../../../_images/ctd_profiles_piatt_speckman_1999_9082121_salt1.png

9082122#

Sea Temperature [C]#

../../../../_images/ctd_profiles_piatt_speckman_1999_9082122_temp.png ../../../../_images/ctd_profiles_piatt_speckman_1999_9082122_temp1.png

Salinity#

../../../../_images/ctd_profiles_piatt_speckman_1999_9082122_salt.png ../../../../_images/ctd_profiles_piatt_speckman_1999_9082122_salt1.png

9082123#

Sea Temperature [C]#

../../../../_images/ctd_profiles_piatt_speckman_1999_9082123_temp.png ../../../../_images/ctd_profiles_piatt_speckman_1999_9082123_temp1.png

Salinity#

../../../../_images/ctd_profiles_piatt_speckman_1999_9082123_salt.png ../../../../_images/ctd_profiles_piatt_speckman_1999_9082123_salt1.png